
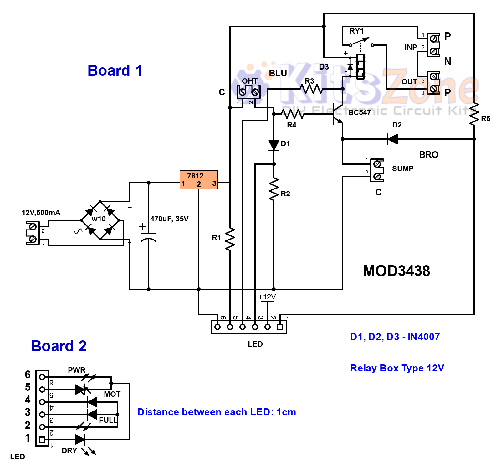
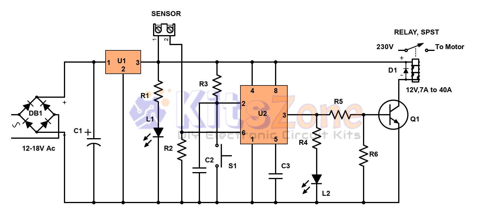
Full & Low Water Tank Alarm Project Using BJT âĄđ§
Managing water levels in overhead and underground tanks is essential to avoid wastage, motor damage, and inconvenience. A Full and Low Water Tank Alarm using BJT transistors is a simple yet effective mini electronics project for students and beginners. This project not only teaches the basics of transistor…
Continue reading...







